автоматично вкл. на фарове при контакт
- jack71
- потребител

- Мнения: 890
- Регистриран: 28 яну 2005, 16:17
- Модел на автомобила: Escort 1.6 Mi ; Capri I 2.6 6V ; Capri 2.8 6V
- Местоположение: Варна
- Status: Извън линия
автоматично вкл. на фарове при контакт
или по точно като се запали колата. доста модели коли имат тази опция. това мисля че ще е болен въпрос. как би могло да се направи но желателно е не когато колата е на контакт а когато и работи ДВГто. ясно е че докато се пали не е желателно да има включени консуматори. та къде трябва да е реленцето???някой с идеи?
- Brock
- потребител

- Мнения: 2226
- Регистриран: 15 фев 2005, 11:49
- Модел на автомобила: Mondeo 1.6 16V - 94г. - комби АГУ
- Местоположение: София, Гео Милев
- Контакти:
- Status: Извън линия
Я - не съм значи само аз!
И мене ме гложди тази мисъл, даже се разрових за повече информация точно за серийно вградената опция за "дневни" светлини /Daytime Running Lights/ в колите предназначени за скандинавския пазар. Та от голямото ровене открих, че няма да е лесно да се направи същата екстра при нас. Защо - ами защото дневните светлини работят на по-нисък волтаж - обикновено от 50% до70% от номиналното. Това е с цел да не се заслепяват другите водачи и да не се намалява значително живота на крушките. Това се изпълнява със съответните МОЩНИ резистори, които свалят волтажа и са скъпички.
Но аз си мисля за някакво "закъснително" реле, което да включва фаровете примерно една минута след подаването на контакт, такаче човек да има време да стартира ДВГ-то, без фаровете да отнемат от ценната ел.енергия, която в студените дни и без това е кът.
Сега трябва да се поровя малко из сайтовете да видя за подобно закъснително реленце или другия вариант е да се направи такова с някакъв по-голям кондензатор, който след като се зареди /за около 1минута/ да вкл. релето.
Хайде някой по-запознат с електрониката да даде конкретни идеи с конкретни стойности. Може би ще е по-лесно да се направи някаква малка схемичка. Ако ли не ще изчакаме малко и прано или късно ще се появи подобен "модул" за вграждане.
Колегите от фолксваген също се "потят" над тази тема
http://vwclub-bg.org/forum/viewtopic.ph ... 30cd9af816" onclick="window.open(this.href);return false;
http://www.vwclub-bg.org/forum/viewtopic.php?t=27736" onclick="window.open(this.href);return false;
PS - темата май е повече за раздела "Направи си сам"

И мене ме гложди тази мисъл, даже се разрових за повече информация точно за серийно вградената опция за "дневни" светлини /Daytime Running Lights/ в колите предназначени за скандинавския пазар. Та от голямото ровене открих, че няма да е лесно да се направи същата екстра при нас. Защо - ами защото дневните светлини работят на по-нисък волтаж - обикновено от 50% до70% от номиналното. Това е с цел да не се заслепяват другите водачи и да не се намалява значително живота на крушките. Това се изпълнява със съответните МОЩНИ резистори, които свалят волтажа и са скъпички.
Но аз си мисля за някакво "закъснително" реле, което да включва фаровете примерно една минута след подаването на контакт, такаче човек да има време да стартира ДВГ-то, без фаровете да отнемат от ценната ел.енергия, която в студените дни и без това е кът.
Сега трябва да се поровя малко из сайтовете да видя за подобно закъснително реленце или другия вариант е да се направи такова с някакъв по-голям кондензатор, който след като се зареди /за около 1минута/ да вкл. релето.
Хайде някой по-запознат с електрониката да даде конкретни идеи с конкретни стойности. Може би ще е по-лесно да се направи някаква малка схемичка. Ако ли не ще изчакаме малко и прано или късно ще се появи подобен "модул" за вграждане.
Колегите от фолксваген също се "потят" над тази тема
PS - темата май е повече за раздела "Направи си сам"
- HACKO
- Модератор

- Мнения: 13122
- Регистриран: 24 май 2006, 21:22
- Модел на автомобила: FORD FOCUS 04г/1.6/ X 4696 KK
SUBARU LEGACY 10г/2.0/ СВ 6292 ВК
SUBARU OUTBACK 19г/2.5/ Х 2436 МК - Местоположение: ХАСКОВО
- Status: Извън линия
Идеята ми е в процес на обмисляне и не е напълно изчистена и конкретизирана, и тъй като все още нищо не съм гледал на място ще я споделя само хипотетично, а ако някой я разработи и напише как точно няма да се сърдя.
Система от две релета, като едното реле управлява фаровете(може би ще може да се използва стандартното реле).Второто(допълнително) реле се свързва така че да се управлява от лампата която индикира работата на генератора. През нормално затворения му контакт се подава напрежение когато е подаден контакт към релето управляващо фаровете.
Когато се подаде контакт и д-ля не работи (лампата на генератора свети) допълнителното реле сработва и към релето на фаровете не се подава напрежение. Когато д-ля запали и генератора сработи (лампата изгасва) релето се изключва и подава напрежение на релето на фаровете и те светват. Ако по време на движение по някакаква причина генератора спре да работи фаровете ще изгаснат, освен ако не са включени от стандартния ключ.
Тъй като тока който комутира допълнителното реле е малък то може да се замени с мощен транзистор.
Ако стандартното реле за управление на лампата има и нормално отворен контакт то той може да се използва за директно управление на релето за фаровете.
П.П. Относно идеята за светене на 50% ако релето на фаровете свързва крушките последователно те ще светят по-слабо.
Система от две релета, като едното реле управлява фаровете(може би ще може да се използва стандартното реле).Второто(допълнително) реле се свързва така че да се управлява от лампата която индикира работата на генератора. През нормално затворения му контакт се подава напрежение когато е подаден контакт към релето управляващо фаровете.
Когато се подаде контакт и д-ля не работи (лампата на генератора свети) допълнителното реле сработва и към релето на фаровете не се подава напрежение. Когато д-ля запали и генератора сработи (лампата изгасва) релето се изключва и подава напрежение на релето на фаровете и те светват. Ако по време на движение по някакаква причина генератора спре да работи фаровете ще изгаснат, освен ако не са включени от стандартния ключ.
Тъй като тока който комутира допълнителното реле е малък то може да се замени с мощен транзистор.
Ако стандартното реле за управление на лампата има и нормално отворен контакт то той може да се използва за директно управление на релето за фаровете.
П.П. Относно идеята за светене на 50% ако релето на фаровете свързва крушките последователно те ще светят по-слабо.
Последна промяна от HACKO на 16 окт 2006, 16:30, променено общо 1 път.
-
orlinm
- потребител

- Мнения: 689
- Регистриран: 24 юли 2006, 18:49
- Модел на автомобила: Escort 1.6 16v '95
- Местоположение: София/Варна
- Контакти:
- Status: Извън линия
Една малка идейка за обсъждане, за колите на газ.
Предполагам, че може сутрин докато си заграваш колата на бензин и като минеш на газ да ти светват фаровете?
Разбира се в същото време трябва да можеш да си ги пускаш през стандартния "интерфейс" - ключът на волана.
Предполагам, че може сутрин докато си заграваш колата на бензин и като минеш на газ да ти светват фаровете?
Разбира се в същото време трябва да можеш да си ги пускаш през стандартния "интерфейс" - ключът на волана.
Не! Не съм пиян - аз така си карам!
- Brock
- потребител

- Мнения: 2226
- Регистриран: 15 фев 2005, 11:49
- Модел на автомобила: Mondeo 1.6 16V - 94г. - комби АГУ
- Местоположение: София, Гео Милев
- Контакти:
- Status: Извън линия
Това не е решение. Ами ако трябва да караш на бензин!?orlinm написа:Една малка идейка за обсъждане, за колите на газ.
Предполагам, че може сутрин докато си заграваш колата на бензин и като минеш на газ да ти светват фаровете?
Разбира се в същото време трябва да можеш да си ги пускаш през стандартния "интерфейс" - ключът на волана.
Трябва ни един транзистор, кондензатор, резистори и реле. Какви точно и как да се свържат, нека да кажат запознатите с електроника - мисля, че има такива във форума. Цената на подобен модул ще е някъде около 5-6лв заедно с релето.
- Brock
- потребител

- Мнения: 2226
- Регистриран: 15 фев 2005, 11:49
- Модел на автомобила: Mondeo 1.6 16V - 94г. - комби АГУ
- Местоположение: София, Гео Милев
- Контакти:
- Status: Извън линия
Нещо такова май ни трябва
Код: Избери всички
Power-On Time Delay Relay
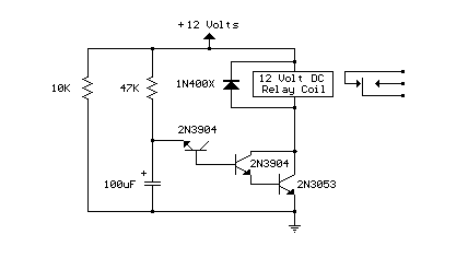
Here's a power-on time delay relay circuit that takes advantage of the emitter/base breakdown voltage of an ordinary bi-polar transistor. The reverse connected emitter/base junction of a 2N3904 transistor is used as an 8 volt zener diode which creates a higher turn-on voltage for the Darlington connected transistor pair. Most any bi-polar transistor may be used, but the zener voltage will vary from about 6 to 9 volts depending on the particular transistor used. Time delay is roughly 7 seconds using a 47K resistor and 100uF capacitor and can be reduced by reducing the R or C values. Longer delays can be obtained with a larger capacitor, the timing resistor probably shouldn't be increased past 47K. The circuit should work with most any 12 volt DC relay that has a coil resistance of 75 ohms or more. The 10K resistor connected across the supply provides a discharge path for the capacitor when power is turned off and is not needed if the power supply already has a bleeder resistor.
- Прикачени файлове
-
- delay.gif
- (1.98 KБ) Свален 204 пъти
- HACKO
- Модератор

- Мнения: 13122
- Регистриран: 24 май 2006, 21:22
- Модел на автомобила: FORD FOCUS 04г/1.6/ X 4696 KK
SUBARU LEGACY 10г/2.0/ СВ 6292 ВК
SUBARU OUTBACK 19г/2.5/ Х 2436 МК - Местоположение: ХАСКОВО
- Status: Извън линия
Порових малко из таблото и установих че има 2 свободни места за релета(сини) едното нормално с 5 извода другото миниатюрно с 4 извода, които доколкото разбрах от оргиналната книжка (на немски) са за каране на фарове през деня и е опция за скандинавските страни.
Установих че при шунтиране на две от гнездата при подаден контакт се включва релето на късите светлини и фаровете светват. На други две има напрежение което се увеличава чувствително при запалване на д-ля.
Мисля че просто трябва поставят сътветните релета.
Установих че при шунтиране на две от гнездата при подаден контакт се включва релето на късите светлини и фаровете светват. На други две има напрежение което се увеличава чувствително при запалване на д-ля.
Мисля че просто трябва поставят сътветните релета.
- demiro
- потребител

- Мнения: 1210
- Регистриран: 17 мар 2005, 00:36
- Модел на автомобила: голяма печка :)
- Местоположение: Около В.Търново :)
- Status: Извън линия
Точно така е и на Мондеото,когато през 2004 ми докараха моето от Италия,като включех контакт и светваха късите на около 50% от капацитета си. Интересно,че нямаше никакво реле слагано допълнително,а сигурно е имало някъкъв шунт,но не можах да разуча,защото има-няма след седмица каране и ми се загуби екстратаHACKO написа:Порових малко из таблото и установих че има 2 свободни места за релета(сини) едното нормално с 5 извода другото миниатюрно с 4 извода.......

- nikolovvd
- потребител

- Мнения: 4952
- Регистриран: 15 май 2006, 16:18
- Модел на автомобила: Mitsubishi X
- Местоположение: Видин
- Status: Извън линия
По принцип на всички автомобили при подаване на контакт, ако са включени късите (или дългите) те светват. Когато завъртите ключа за запалване (включва се стартера) всички големи консуматори (включително и фаровете) се изключват. Преди на Уното забелязах, че като извадя ключа, независимо дали са включени фаровете или не всички светлини се изключват. На американските автомобили (тези които ги карат в САЩ) има подобна система, но вече с забавено изключване. 30-60 секунди след изключване на двигателя фаровете светят.
Има и други любопитни гъдели по колите ни, които понякога не забелязваме. Например при мен се оказа, че при студен двигател, ако включа чистачките на импулсно чистене, при първото задвижване чистачките правят три движения. Ако температурата е преди нормал - правят две движения. В останалите случаи само по едно. Така че бъдете по-внимателни и наблюдателни и ще откриете и вие нещо ново по колите си.
Има и други любопитни гъдели по колите ни, които понякога не забелязваме. Например при мен се оказа, че при студен двигател, ако включа чистачките на импулсно чистене, при първото задвижване чистачките правят три движения. Ако температурата е преди нормал - правят две движения. В останалите случаи само по едно. Така че бъдете по-внимателни и наблюдателни и ще откриете и вие нещо ново по колите си.
- billy_boy
- потребител

- Мнения: 845
- Регистриран: 01 фев 2006, 12:40
- Модел на автомобила: Audi a4 1.8TQ AJL, караше Sierra
- Местоположение: София
- Контакти:
- Status: Извън линия
Според мен има два варианта единя е има датчици за светлина в младконструктор мисля че също се предлагаха тъмно ли е работи светло ли е не. Но не епроблем да се направи и обратното. А другия вариант със за къснително реле като при новите астри примерно. Като затвориш врата и лампичката не изгасва веднага на флакона. Така може да се и тук. Само че ще се върже към захранващия кабел на който има ток когато е подаден контакт и съответно вързан към фаровете -> следователно те ще светнат като изтече времето а за това време двигателят трябва да е запазен.
Аз лично не бих си сложилникой от вариантите. Просто съм свикнал да карам на габарити и си ги пускам винаги. Имам си само зумер дето да ми пищи да не ги забравя това вече е по-полезно.

- HACKO
- Модератор

- Мнения: 13122
- Регистриран: 24 май 2006, 21:22
- Модел на автомобила: FORD FOCUS 04г/1.6/ X 4696 KK
SUBARU LEGACY 10г/2.0/ СВ 6292 ВК
SUBARU OUTBACK 19г/2.5/ Х 2436 МК - Местоположение: ХАСКОВО
- Status: Извън линия
Трябва да се движим на къси или дневни светлини, а не само на габарити- чл.70 от ЗДвП.
http://lex.bg/laws/ldoc.php?IDNA=2134649345" onclick="window.open(this.href);return false;
http://lex.bg/laws/ldoc.php?IDNA=2134649345" onclick="window.open(this.href);return false;
-
cotecna
- потребител

- Мнения: 229
- Регистриран: 12 юли 2006, 13:49
- Модел на автомобила: escort rs turbo 88
- Местоположение: varna
- Контакти:
- Status: Извън линия
Мисля, че свързването на релета към лампата за маслото не е добра идея защото: Ако колата не пали веднага особенно зимата лампата на маслото започва да примигва или изгасва, фаровете светват, а колата не е запалила. мисля че намерих нещо подходящо на следният адрес:
http://www.dobrikit.dir.bg/page35.htm" onclick="window.open(this.href);return false; Смятам, че е чудесно решение защото се програмира времето на работа и става за 12v. в случай че е нужно да носи по голяма консумация към него може да се вържи най-обикновенно реле за фарове.Ако има силни оптимисти може да пробват и да пишат резултата
http://www.dobrikit.dir.bg/page35.htm" onclick="window.open(this.href);return false; Смятам, че е чудесно решение защото се програмира времето на работа и става за 12v. в случай че е нужно да носи по голяма консумация към него може да се вържи най-обикновенно реле за фарове.Ако има силни оптимисти може да пробват и да пишат резултата
- Tuz
- потребител

- Мнения: 70
- Регистриран: 10 авг 2006, 15:40
- Модел на автомобила: Мондео 2004
- Местоположение: Sofia
- Status: Извън линия
Смятам че идеята ти си я биваHACKO написа:Става, мисля че и на твоя има свободно място за реле което ще управлява релето на късите, можеш там да включиш таймера.
Лично аз ще опитам да задействам оргиналната система преди да правя нова(след вчерашните тестове съм мнго обнадежден).
аз също смятам да пробвам да пусна тази система
Но не съм сигурен дали се слага реле или шунт, защото съм виждал и шунтове по ел. таблата.
Карай бавно, Стигни жив и здарав
-
Любо
- Администратор

- Мнения: 2511
- Регистриран: 01 ное 2005, 13:48
- Модел на автомобила: Мондео 2,0i; 107kW, 2006г.
Ford Ka 1,3 DuraTec 51kW 2003г. - Местоположение: София - Надежда 1
- Контакти:
- Status: Извън линия
Според ръководството за Мондеото мястото на това реле е в кутията при двигателя. Пише, че релето e R1 и е зелено. Води се реле за дневни свитлини.
Следва въпроса - само релето ли трябва да се сложи, за да се стигне до крайния резултат или трябва да се прави още нещо?
Кат. номер 6600258 и според цените, които МП дават в страницата си струва 16,23лв.R1 Green.......Daytime running lights(left-hand drive, but not all countries) or dim-dip lights (UK)
Следва въпроса - само релето ли трябва да се сложи, за да се стигне до крайния резултат или трябва да се прави още нещо?
Кой е на линия
Потребители, разглеждащи този форум: Няма регистрирани потребители и 44 госта
